Sitemap
Member Area
Logout
Member Login
訂位
外賣
Competition
Activity
請輸入你的姓名
請輸入你的聯絡電話
Please input a valid email address
請輸入你的使用者名稱
請輸入你的密碼
使用者名稱或密碼不正確,請重新輸入
Please input your registered email address
Please input a valid email address
請輸入你的新密碼
請再次輸入你的新密碼
Passwords not match
All
Sports & Recreation Department - Selected Activities
Sports & Recreation Department - Training Classes
Sports & Recreation Department - Booking of Coaches
Sports & Recreation Department - Massagist
Sports & Recreation Department - Club Booking
Sports & Recreation Department - Workshops and Seminars
Sports & Recreation Department - Others
Youth Training Department - Training Classes
Youth Training Department - Quarterly Publication
Youth Training Department - Others
Club - Annual Report
Club - Annual General Meeting Minutes and Extraordinary General Meeting Minutes
Club - Others
訂座人數
時間
午餐
晚餐
特殊需要
備註
提交
View All Latest News
已收到預訂要求
預訂資料:
餐廳名稱
預訂日期及時間
預訂人數
特別要求
你的訂單
你尚未將任何商品加入購物車!
餐具
不會提供餐具,感謝你對環保的支持
會提供餐具
總額
已收到外賣訂單
訂單資料:
餐廳名稱
食物:
需要餐具?
日期:
時間:
人數:
已完成
已取消預訂
若你24小時內取消預約或缺席我們或會視乎原因收取取消手續費。
取消預訂
外賣
時間:
Year
Month
輸入備註
查看你的訂單
目前暫不提供訂座服務
目前暫不提供外賣服務
餐廳稍後將致電閣下確認外賣訂單
目前暫不提供預約服務
供應:
預約
收費
已收到預約要求
預約資料:
設施名稱
預約日期及時間
參與人數
此時間暫未能預約,請稍後再試或預約其他時段
訂單日期
取餐時間
多謝惠顧!
請確認你的外賣訂單
訂單概要
餐廳名稱:
總額:
取餐時間:
需要餐具:
備註:
需要
不需要
確認
返回
請選取
Member Login
繁體
简体
Main Page
About Us
Introduction To The Club
Honorary Presidents
Committee Members & Organisational Structure
Governance
Membership
Activities
Latest Activities And Competitions
Event Highlights
Training Classes
Facilities
Sports Facilities
Recreational Facilities
Other Facilities
Access To Facilities By Outside Bodies
Block D Facilities
Food & Beverage
Dining
Gourmet's Recommendations
Takeaway Recommendations
Wine Recommendations
Corporate Social Responsibility
News
New Car Park System
Contact Us
繁體
简体
Member Login
Main Page
About Us
Introduction To The Club
Honorary Presidents
Committee Members & Organisational Structure
Governance
Membership
Activities
Latest Activities And Competitions
Event Highlights
Training Classes
Facilities
Sports Facilities
Recreational Facilities
Other Facilities
Access To Facilities By Outside Bodies
Block D Facilities
Food & Beverage
Dining
Gourmet's Recommendations
Takeaway Recommendations
Wine Recommendations
Corporate Social Responsibility
News
New Car Park System
Contact Us
°C
Latest News
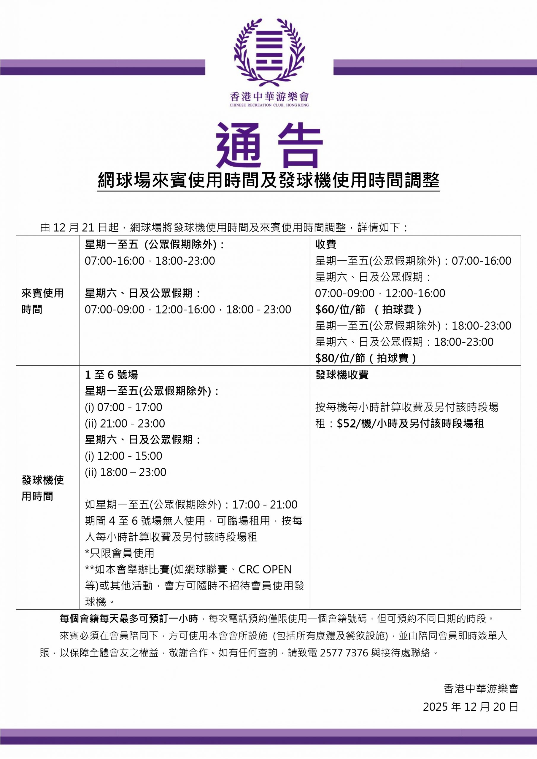
2025-12-20
Adjustment of tennis court guest usage time and ball machine usage time